New to KubeDB? Please start here.

Supported PostgreSQL Features

FeaturesAvailability
Clustering
Warm Standby
Hot Standby
Synchronous Replication
Streaming Replication
Automatic Failover
Continuous Archiving using wal-g
Initialization from WAL archive
Persistent Volume
Instant Backup
Scheduled Backup
Initialization from Snapshot
Initialization using Script
Builtin Prometheus Discovery
Using Prometheus operator
Custom Configuration
Using Custom docker image

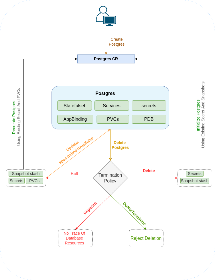
Life Cycle of a PostgreSQL Object

lifecycle

User Guide

A Guide to Postgres Ops Requests

A PostgresOpsRequest lets you manage various database operational and day-2 features. For example, managing Database TLS, custom configuration, version upgrade, scaling, and so on.

Managing Postgresql database TLS

If you want to use encrypted connection or certificate-based authentication for clients, you can use PostgresOpsRequest. Based on your requirements, you can add, remove or rotate tls certificates. For more information, please follow the documentation section link1, link2.

Upgrade Postgresql Version

Upgrading a Postgresql version can be a nightmare for the DBA’s. We make this process a lot easier. You can apply a PostgresOpsRequest and your database will be upgraded to your desired versions. For more information, check this section of documentation.

Note: Before Upgrading, make sure your current version and the version you want to upgrade to, has the same base image. Also do not try to make a major jump where the major version difference is greater than one.

Scaling Postgresql Database

Being able to scale the database both horizontally and vertically is a blessing for database to handle more incoming loads. But sadly, just increasing the database replica should not work for most of the databases. Because the databases need to join the cluster and perform a few other database-specific tasks before joining the cluster. Don’t worry, we take care of those for you. You simply need to create a PostgresOpsRequest, and the scaling will be handled automatically.

Horizontal Scaling

For scaling Horizontally, follow this section of the documentation.

Vertical Scaling

For vertical scaling, follow this section.

Auto Scaling

We also support autoscaling! You can configure auto-scaling your database and forget about the loads that your system might face during peak hours! To set up and configure, visit here for compute autoscaling and here for storage.

VolumeExpansion of Postgresql Database

For volume expansion, follow this section.

Re-configure Postgresql configuration parameters

Do you need to update your PostgreSQL shared_buffers, max_connections, or other parameters? You can use our Reconfigure PostgresOpsRequest. Follow here

Remote Replica Support

Do you want to have a backup data center where you want to run your postgresql database to recover from a data center failure as soon as possible?

Follow here.